This part is discontinued and is no longer available.
However, part: 54350019AA is a potential alternative. This ERA is a really close match for the Securistyle lock, with a small amount of adjustment to the keeps required.
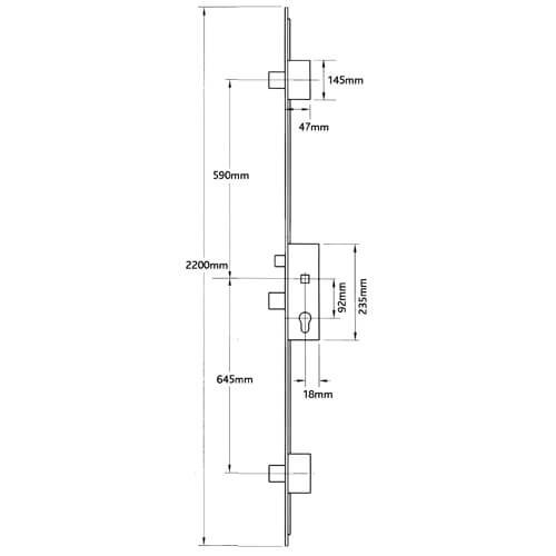
The Securistyle Defender door lock features 3 deadbolts and a snib for the latch.
Operation: Split Spindle
To lock the door
1. Lift the handle upwards to engage the locking points.
2. Lock the locking points and main deadbolt (if present) by turning the key.
To unlock the door
1. Unlock the system by turning the key.
2. Push the handle downwards to disengage the locking points and retract the latch.
Latch Reversal:Undo the screw or screws (depending on the model) in the latch to remove. Reverse, reinsert and replace screw(s).
You may find this lock used as an UPVC door lock, an aluminium door lock, a timber multipoint door lock or a composite door lock .















